- Published on
智慧城市业务架构
- Authors

- Name
- Mao
智慧城市所包含的业务繁多,且不同的城市,其业务种类不同,即使同一种类业务,在不同城市其流程也并不完全相同,本文想从当前已有的智慧城市规范、标准中,摸索智慧城市业务架构,探索业务架构标准化的程度。
可参考的业务架构定义
GBT 33356-2016 新型智慧城市评价指标
在 GBT 33356-2016 新型智慧城市评价指标 中定义了智慧城市评价指标框架,每一个评价指标可映射为智慧城市中的一个功能。

腾讯研究研究-WeCity未来城市-智慧城市进化之道
在 腾讯研究研究-WeCity未来城市-智慧城市进化之道 中,给出了智慧城市应用中台重要功能:八大统一业务支撑中心加速服务标准化上线。可参考作为智慧城市基础业务功能全景图。

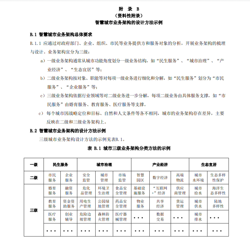
GBT 36333-2018 智慧城市顶层设计指南
在 GBT 36333-2018 智慧城市顶层设计指南 中,给出了智慧城市业务架构分类方法示例,遗憾的是不全。

上海智慧城市发展水平评估报告
在 上海智慧城市发展水平评估报告(简) 中,给出了上海市智慧城市发展水平评估指标,每一项指标可对应到一个(类)智慧城市业务功能。

阿里城市大脑数据智能解决方案
阿里城市大脑数据智能解决方案,由阿里云数字产业发展部、阿里云数字产业产研部联合阿里云研究中心、阿里云数字政府是业务联合出品。在此文章中总结了城市大脑的18个解决方案。
- 城市大脑-城市交通治理解决方案
- 城市大脑-智慧旅游出行解决方案
- 城市大脑-智慧交通运输综合解决方案
- 城市大脑-智慧停车综合解决方案
- 城市大脑-智慧城管解决方案
- 城市大脑-智慧应急综合解决方案
- 城市大脑-产业大脑解决方案
- 城市大脑-企业诚信平台
- 城市大脑-智慧监管解决方案
- 城市大脑-智慧医疗解决方案
- 政务数据中台
- 城市工业智能解决方案
- 阿里云AI-畜牧养殖业综合解决方案
- 城市治理-社区微脑解决方案
- 智慧党建综合解决方案
- 智慧环保解决方案
- 社会治理综合解决方案
- 城市大脑-数字规划建设解决方案
阿里在此文中定义城市大脑:城市大脑是基于云计算、大数据、人工智能、物联网新一代信息技术构建的人工智能开发创新和运营平台。 定义中的运营包含优政-政府治理、惠民-城市服务、兴业-城市产业3部分。
Reference
国家标准委发布《智慧城市 顶层设计指南》等四项国家智慧城市标准