- Published on
GCP Serverless at Scale Whitepaper
- Authors

- Name
- Mao
介绍GCP Serverless应用弹性伸缩场景与最佳实践。
场景与技术手段
Google 的 Serverless 服务有 Cloud Function,Cloud Run。Serverless 最显著特性是极致弹性伸缩、或者说无限的弹性力。结合实际场景,弹性能力会有哪些限制?Google总结Serverless弹性伸缩的场景与实践指导,汇总为《Serverless at scale: From design to production》这个白皮书文档。
Cloud Function vs Cloud Run
此白皮书涵盖的范围是Serverless,包含Cloud Function与Cloud Run两个服务,我们需要先判别一下这两个服务使用场景上的区别。
- Cloud Run 部署源是容器镜像,对开发语言、框架、库都没有限制;而Cloud Function是一段代码,对开发语言、框架、库都有约束。
- Cloud Run 请求超时时间可达60分钟;而Cloud Function是9分钟。
- Cloud Run 支持将多个请求并发发送到一个实例;而Cloud Function只支持一次发送一个请求到一个实例。也就是说Cloud Run支持更大的并发。
因此,如果对容器镜像很熟悉,又不希望受框架和开发语言限制,那么Cloud Run是一个很好的选择。如果能接受Cloud Function的约束,不想构建镜像,那么Cloud Function是更好的选择。
Serverless 应用弹性模式
提出了4种弹性模式,如下图。

- 无弹性模式。
- 实例内弹性模式。
- 多实例水平弹性模式。
- 多实例与周边协同的弹性模式。
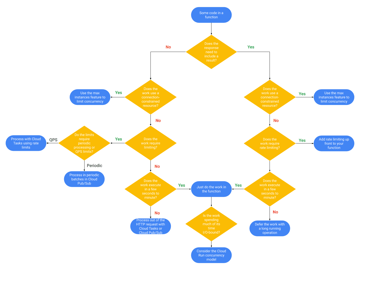
弹性的场景与技术手段
1. 配置最大实例数量以适配连接数限制
连接数限制的典型场景是数据库连接数,实例依赖的的数据库连接数假设最大为100,那么实例最大并发数就需要小于100。Cloud Function支持最大实例数配置。
2. 使用Cloud Task应对后端依赖服务的流控限制
在流控场景下,最需要关注的是流控限制。典型的如实例的逻辑依赖一个外部API,此API有流控限制,如XX次/分钟。这种场景下使用Cloud Task实现流控,避免超出流控导致调用失败。Cloud Task支持速率与并发两种流控策略。
3. 使用有状态存储方式延后获取长时操作的结果
有一些场景需要延后处理请求,但是最终还是需要将结果提供给调用者。这时候需要引入有状态的服务来跟踪异步任务,Google API提供了long-running operation 模式。典型的场景是视频处理场景,
4. 使用Redis实现流控
Serverless 应用通常是无状态的,需借助外部有状态服务实现限流。
5. 使用Cloud Pub/Sub批量处理请求
在处理大量消息场景下,不希望每个消息单独处理,而是定时获取一批消息批量处理。使用Google Cloud Pub/Sub来存储消息,使用Google Cloud Scheduler定时触发、获取消息并处理。同时还可以通过累积的消息数量与累积时间来触发执行。
6. 使用Cloud Run应对重I/O的任务
Serverless 场景下,CPU时间(cpu/内存)是费用中占大头的部分,cpu使用率越高代表钱没有浪费。对于**"重I/O"**的场景下,CPU时间大部分都耗费在I/O等待上,那么钱也就浪费了。
这种场景下,使用Cloud Run,Cloud Run支持指定"并发处理数量"。 举例说明,假如实例处理逻辑大部分时间消耗在等待依赖的外部API调用,Cloud Run可以支持配置为一个实例并行处理80个请求,从而提升CPU时间利用率。
最佳实践
汇总上述6中场景与对应的技术手段,参考下面这个决策树,针对场景选择合适的技术方案。

上图中红色箭头表示No,绿色箭头表示Yes。
Reference
6 strategies for scaling your serverless applications
Cloud Run: What no one tells you about Serverless (and how it's done)